7月1日上午,中国贸促会商业行业委员会(以下简称“商业贸促会”)秘书长姚歆在比利时布鲁塞尔拜访欧洲小企业标准组织(Small Business Standards, SBS)秘书长Maitane Olabarria Uzquiano。 会谈中,Maitane Olabarria Uzquiano介绍了SBS的组织...
7月1日上午,中国贸促会商业行业委员会(以下简称“商业贸促会”)秘书长姚歆在比利时布鲁塞尔拜访了欧洲数据与营销联盟(Federation of European Data and Marketing,以下简称“FEDMA”)总干事Robin de Wouters。 会谈中,姚歆秘书长介绍了商业贸促会在推动设立国际...
二里头遗址出土的乳钉纹铜爵。 二里头遗址出土的绿松石镶嵌兽面纹铜牌饰。 二里头文化时期是一个大变革的时代:最早的国家出现,青铜手工业成为王权管控下独立的生产部门。二...
中新网北京8月10日电 (记者 应妮)由中国文化艺术发展促进会主办的2025“桃李新苗”少儿舞蹈展演日前在京举行。 展演现场。 主办方供图 “桃李新苗”少儿舞蹈展演自2021年创办,始终秉持“以美育人、以舞化人”的宗旨,依托专业资源,联合中国艺术研究院、北京舞蹈学院、中央民族大学等艺术院校,打造了...
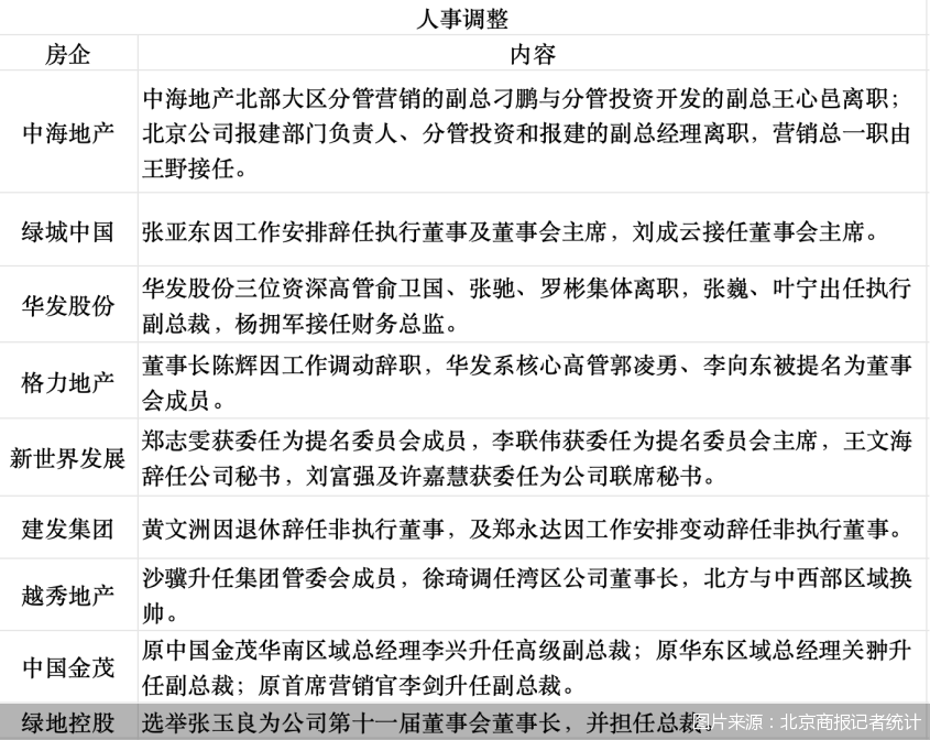
房地产行业调整转型期,人事调整成房企适配新竞争格局的主动选择。8月10日,据北京商报记者不完全统计,2025 年1—7月,房企累计发生超 50次高管变动。其中,营销板块的变动尤为高频,因直接关联业绩压力与市场响应效率,“营销总”岗位成为调整焦点。与此同时,房企正加速引入复合型人才,包括越秀地产、华润置地等在内的企业...
洛杉矶警察局局长表示,当地时间3日晚上11时左右,在一个约有50至60人参加的派对现场,有1人因持有枪支被捕,警方随后封锁清理了现场,并离开处理另一起案件。4日凌晨1时左右,警方接到报警称有人开枪,随后再次赶赴现场,发现多人中枪。目前,警方尚未掌握嫌疑人信息,案件调查也还在进行当中。...
8月4日,新甘肃客户端报道称,记者近日从读者出版集团深化改革动员部署会上了解到,读者出版集团将聚焦高质量发展,全面深化改革,强动能、增活力,加快推动出版主业转型增效、发行板块业态焕新、印刷板块脱困增收、多元板块快速做大,努力向全国领先文化产业集团迈进。 报道披露了读者出版集团此次改革的细节,包括: 提升“读者”品...
基孔肯雅热是由伊蚊传播的急性传染病,无特效药可治!感染后可能出现持续高烧(39℃以上)、剧烈关节疼痛、皮疹等症状,部分患者甚至会发展为慢性病痛或严重并发症,严重影响健康和生活质量。 疫情就是命令,防控就是责任!面对这场没有硝烟的战斗,我们唯有团结一心、迅速行动,才能阻断病毒传播,守护我们共同的家园!在此,请全体市民:...
8月1日晚,男子200米蛙泳决赛,在第8泳道上出发的覃海洋凭借强有力的后程发力实现逆袭,以2分07秒41的成绩夺得金牌,这也是他在本届世锦赛的第二金。 “以前如果打分的话,我可能就打90分之类的,说自己还应该再进步,但我觉得这次,我完全可以给自己打100分。”身披五星红旗,拿到新加坡游泳世锦赛第二枚金牌的覃海洋,...
余嘉豪加盟西甲毕尔巴鄂篮球俱乐部 中国球员余嘉豪的经纪团队8月1日证实,余嘉豪已经与西班牙篮球甲级联赛的毕尔巴鄂俱乐部签订了为期3年的合同,预计将在男篮亚洲杯赛结束之后前往西班牙联赛发展。 据余嘉豪的经纪团队介绍,余嘉豪目前正随中国男篮全力备战亚洲杯赛。在比赛任务完成之后,他将前往西班牙。为了更好地适应新的比赛环...
销量翻倍、订单排满 节前消费市场活力十足
房企开年化债提速 一个月内四家获关键进展
并购后遗症发作?光环新网2025年预亏超7亿元 计提近9亿元商誉减值准备
浙江优化外籍来华人员支付服务 场景更广体验更优,浙江优化外籍来华人员支付服务 场景更广体验更优
中国海警在黄岩岛救起菲籍船员 总台专访回溯救援全过程,中国海警在黄岩岛救起菲籍船员 总台专访回溯救援全过程
踏青出游安全指南 | 遭遇山火,这些避险技巧早掌握
中国人保车险|护航出行,是承诺更是陪伴!
我国经济起步稳开局好 一季度国内生产总值同比增长5.4%
恒光一年期重疾险,身边的“健康小盾牌”!
平安好车主打车福利,开启出行 “超划算” 模式!